連續流模式下對肥皂進行酶促處理:反應器配置和過程
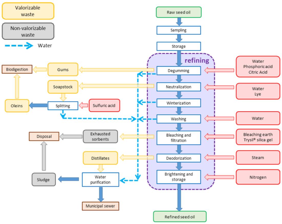
通過壓榨和溶劑萃取從種子中獲得的粗制植物油是脂肪酸,甘油一酸酯,甘油二酸酯和甘油三酸酯,磷脂,色素,固醇,生育酚,痕量金屬,類黃酮,單寧,和糖脂。回收的原油必須經過多步程序,通常稱為精煉過程,用于去除非甘油三酸酯脂肪物質,使其適合人類食用,并改善其感官特性。游離脂肪酸(FFA)和其他成分(磷脂,蠟,醛和酮)會導致不良的味道,氣味和外觀,并且應減少其含量以改善食用油的營養品質和適口性。可以使用物理精制,但是目前最優選的步驟是根據圖1所示的方案基于化學方法。

圖1. 粗植物油的化學精制過程。
煉油過程中產生的大量廢品是酸性水,肥皂料和除臭劑餾出物。它們的處理對環境影響和精煉過程的總體經濟成本構成了嚴重的問題。
特別感興趣的是在過去的幾年中操縱和價格穩定一直致力于油渣,期間產生的副產品中和步驟。在用磷酸或檸檬酸進行初步處理(脫膠)后,消除了所謂的樹膠或卵磷脂(磷脂和其他微量成分的混合物[ 1回收并商品化為膳食補充劑),然后進行中和步驟以降低油的酸度。將脫膠的油用堿性溶液(通常是稀釋的NaOH)處理,以中和游離脂肪酸和前一步驟中存在的任何過量的磷酸。在該過程中,發生了適度的油損失,并且通過堿處理水解了少量的甘油三酸酯。堿水與脂肪酸的反應導致肥皂的形成。分離出的皂狀材料稱為皂料,即一種脂質的重堿性水乳液,通常含有水(接近45%,但百分比根據操作條件而變化),脂肪酸鈉鹽(10%,經測定為游離)酸),三酰基甘油和二酰基甘油(12%),殘留的磷脂(9%),顏料,2,3 ]。皂料通常為約6%v / v精制原油[的1,4 ]。通過離心將其與原油連續分離。第一次分離后殘留的肥皂可通過用10–15%的熱水在適合防止乳化的溫度(通常為82.0–90.5°C)下進一步洗滌來除去[ 5 ]。
肥皂要進行所謂的分裂程序,目的是使其穩定并減輕運輸重量。用硫酸或鹽酸處理后,可回收FFA并部分水解殘余油,從而提供油精,也稱為高酸油或酸性油或酸化皂料[ 6 ]。硫酸鹽或氯化物含量高的酸性廢水的伴隨產生,是煉油廠廢物管理的主要關注點,對環境污染和整個精煉過程的廢物處置成本貢獻最大[ 7]。酸分解產生的產物是深色的含有FFA的甘油三酸酯與少量無機酸,磷脂和固醇的混合物[ 7 ]。通過沉降和/或離心將其與酸性水分離。
可持續的生產過程應大大減少浪費。當無法避免產生廢物時,應恢復其經濟價值,并避免或減少其對環境和氣候的影響[ 8 ]。由于人口的急劇增長,食用油的消費量不斷增加。因此,重要的是要提高精煉過程的可持續性,并將相關廢物轉化為高附加值的材料,以減少整個過程的社會,經濟和環境影響。
將酶介導的生物催化步驟引入到原油精制中,代表了對清潔食用油工業生產的顯著改進,因為酶具有內在可再生性,比化學試劑低毒性和污染性,并且可以在接近環境的條件下以高特異性和高催化性催化反應。速度快。這種溫和的反應條件具有促進減少能量和廢物處理成本并抑制副產物形成的優點。在中和步驟結束時,皂料的酸分解可從皂中回收FFA,并促進油的部分水解,因此增加了最終酸性油中FFA的量,但仍留下未反應的甘油三酸酯。如果將皂料進行酶水解,則可以獲得更好的副產物。
改善石油精煉可持續性的另一種策略是廢物的增值。作為肥皂原料,脂肪酸是豐富的來源,因此越來越多地用作動物飼料添加劑。但是,長鏈脂肪酸很難被動物消化。因此,必須少量添加(約3.5%)。此外,并非所有的肥皂原料都可以達到這樣的目的:例如,應避免使用棉籽肥皂原料,因為它含有棉酚,一種有毒的多酚[ 2 ]。
還投入了大量精力來研究這種食用油加工副產品在生產第二代生物燃料中的用途,該產品被認為是化石燃料和常規第一代生物燃料(即直接從食用油中獲得的那些燃料)的更綠色替代品。與食品工業競爭的原料[ 9 ]。該領域的特定應用以肥皂原料作為厭氧消化以生產沼氣的生物質,或將其轉化為脂肪酸甲酯(FAME)或乙酯(FAEE)以生產生物柴油為代表。對于后一種應用,需要對皂料進行提純,以除去水和其他雜質,例如造成乳液殘留的磷脂。
增值的一種可能替代方法是將肥皂原料用作可再生的生物基原料,用于生產高價值化學品,例如表面活性劑,增塑劑和添加劑,以便在完全消化沼氣之前為其提供廣泛使用的第二次機會或作為生物柴油焚化。在連續流中優化合成程序代表了提高過程生產率的成功策略。
對肥皂原料的增值研究最多的是其轉化為生物柴油的過程。這種生產需要在大的規模,并從廣泛可用性優勢(一般為6%v / v的總的精煉植物油生產)[ 1,4]和這種副產品的低價格。本文所述的皂料的酶法處理(用于生物柴油以及精細化學品的合成)可以通過連續流反應器更有利地滿足大規模和高生產率。流動化學的原理也已被應用于生物催化非常成功,以及有關該事項許多論文和評論已經出版,特別是連接到用于生物柴油生產的脂肪酶介導的反應。
實際上,由于其堅固性,脂肪酶是第一個被研究用于固定化和流動應用的酶[ 79 ]。正如第3.1.2節中所述,在酶促酯交換反應的實例中,Choi等人(2006年)。2016年[ 42]選擇固定化脂肪酶Lipozyme TL在連續流動條件下進行反應,目的是縮短反應時間并提供從生物催化劑中連續分離產物的目的。作者采用了一個小型填充床反應器,該反應器由一根5.1厘米長的不銹鋼管組成,內徑為0.48厘米,裝有約0.5克Lipozyme TL IM。通過運行多個反應循環,作者觀察到在下一個循環之前用乙醇洗滌酶可以顯著提高酯交換反應的轉化率。通過使用填充柱可以進行此操作,而無需在任何循環中分離和重新加載酶:事實證明,在需要交替進行反應和洗床步驟的情況下,連續操作是循環操作的基礎。
Soares等人不是使用固定化的脂肪酶進行連續流的酯化反應。在2013年[ 36 ]通過固態發酵產脂肪酶的洋蔥伯克霍爾德姆菌(參見3.1.1節)制備了固體催化劑,并在2.7 cm ID(內徑)色譜柱中裝載了12 g床長為16厘米。作者認為,這是在裝有通過固態發酵制備的脂肪酶的反應器中進行FFA酯化的第一個例子。為了證明填充床工藝的效率,發酵固體與脂肪酸的比例相同(12%w / w),酯化反應在搖床中在間歇條件下在填充床反應器中進行,并在連續流條件下在填充床反應器中進行,前者在74小時后的轉化率為84%,僅在43小時后達到相同的轉化率。后者。正如在3.1.1節中已經解釋的那樣,在優化條件下,使用填充床生物反應器在50°C下的31小時內轉化率為92%。當填充床反應器在連續的48小時酯化反應中重復使用時,超過84%的脂肪酸向酯的轉化率在50°C下保持5個循環,在45°C下保持6個循環。
Mashhadi等人提出的環氧化物合成。在2018年[ 72 ],已在第3.3節中介紹涉及到流程問題。在該報告中,首先在攪拌釜反應器(50 mL圓柱形玻璃反應器)中測試了環氧化反應:以分批方式通過在反應開始時和半分批條件下添加所有所需的過氧化氫通過以0.3 mL / min的速度滴加過氧化氫。然后,在微反應器中測試連續流動條件,該反應器由兩個可調節的注射泵組成,用于在T型接頭中依次分配有機相和水相,再分配一個內徑為0.8 mm的100 cm長通道。反應器溫度由恒溫室控制。該酶是一種來自皺紋念珠菌的商業脂肪酶以其游離形式使用,并與有機相混合。特別地,在反應之前,將60mg的皺紋克魯斯酵母脂肪酶溶解在20g的pH調節的皂料中(pH 6.5,用2M鹽酸調節),然后將組分以150rpm混合30分鐘。酶的這種預處理在環氧化反應中穩定酶方面具有重要作用。
分批條件提供24%的環氧化收率,而在半分批模式下,過氧化氫的抑制作用顯示出較小的有害性,收率增加到40%。使用微通道反應器可獲得68%的收率,可獲得最佳結果。觀察到在這種微型設備中進行環氧化反應的有益效果(這種雙相放熱反應明顯利用了通道內部質量和傳熱的增強),作者通過統計方法對方差分析(ANOVA)進行了改進,目的是尋找最佳的反應參數:在36°C時,H 2 O 2與C = C鍵的摩爾比為1.61,流速為43 mL / h,最終產率為85%。
根據植物種子的原始來源,在植物油精制過程的中和步驟中作為副產物獲得的肥皂,是飽和和不飽和脂肪酸的寶貴來源。
關于皂料的酶促水解的文獻結果非常令人鼓舞。需要進一步的研究以發現能夠催化反應而無需任何特殊皂液預處理的其他更有效的酶。某些酶混合物已為此目的在市場上出售,它們僅需要使用磷酸將起始皂液溫和酸化至pH 5.0 [ 80]。]。這種方法有利于將酶促水解法整合到植物油精制過程中,其優點是增加了最終產品中的FFA百分比,避免了產生大量富含硫酸鹽/氯化物的廢水,并提高了整個過程的可持續性。然而,在工業水平上,從化學品到酶的轉化成本和收益的評估相當緩慢。應仔細考慮許多方面:一方面(i)改造生產設備,以用酶促水解代替酸處理;(ii)酶的費用;(iii)真正有可能為FFA富集度增加的酸性油尋找市場;另一方面(iv)減少酸性廢水的量以及硫酸鹽/氯化物的相關含量,降低廢物處理成本;(v)由于將酸性油轉變為更高品質的材料[81 ]。
皂料的增值是通過減少廢物量并促進從可再生原料中制備有用化學品來提高精煉過程可持續性的另一項推薦策略。蔬菜種子油市場是意大利和歐洲經濟的主要特征。在2019/2020年(六月至七月)[ 82],歐盟的植物種子油總產量達到近180萬噸。由于肥皂原料約占精煉原油的6%(體積),因此可以推斷出在此期間在歐洲有10萬噸。建議開發出有效的方法來利用這種大量的生物基原料,以便為自然界在其結構中引入的化學豐富度(碳-碳單鍵和雙鍵,羧基部分)提供第二次機會。
用肥皂水生產生物柴油(與富含FFA的原油精煉的其他副產品一樣)似乎是實現其增值的一個好策略,以避免使用第一代原料。由于其組分的異質性,在游離脂肪酸酯化之前,有必要通過酸化(分裂以獲得油精或酸性油)或通過甘油三酸酯的化學或酶促水解預處理皂料。酯交換途徑需要干燥樣品以避免競爭性水解,通常隨后進行FFA的酯化。無論如何,通常需要最后的蒸餾步驟以獲得高質量的生物柴油。
在使用肥皂油作為脂肪酶工業中的營養物方面已經獲得了有趣的結果,脂肪酶是制備應用中一些最健壯和開發最廣泛的酶。
肥皂料作為合成精細化學品的FFA的來源將得到進一步研究,以擴大可獲得的產品種類。的可能性,以制備其它可生物降解的表面活性劑[ 83 ]中,基于生物的可生物降解的新一代聚合物[單體84,85 ],和添加劑用于化妝品工業[ 86,87,88 ]必須被仔細調查。
關鍵詞: 生物催化;酶; 皂液; 食用植物油
Enzymatic Methods for the Manipulation and Valorization of Soapstock from Vegetable Oil Refining Processes
https://doi.org/10.3390/suschem2010006
MICROFLUTECH所發布的新聞資訊只作為知識提供,僅供各位業內人士參考和交流,不對其精確性及完整性做出保證。您不應以此取代自己的獨立判斷,因此任何信息所生之風險應自行承擔,與MICROFLUTECH無關。如有侵權,請聯系我們刪除!